2024-06-06 16:45:13
浏览量:1770
汽车制造商造假丑闻及其影响。
时隔半年,丰田章男又出来鞠躬了。
作为集团负责人,衷心向大家致歉,我认为这是动摇认证制度根本的问题,是作为汽车制造商绝对不能做的事。
红豆泥斯密马赛!
不得不说,68 岁的丰田章男腰还挺好,鞠躬鞠得很流畅,这也许是日本汽车工业协会会长的必备技能吧。

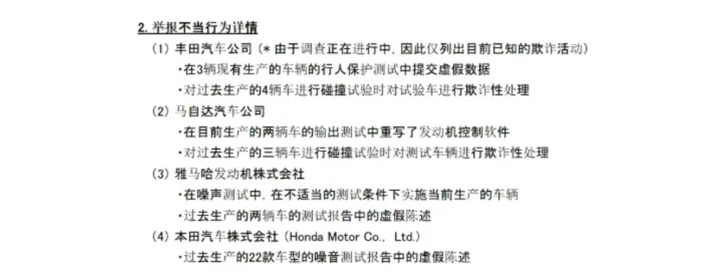
和半年前不同的是,这次来道歉的不只是丰田,还有马自达、雅马哈、本田、铃木,共涉及 38 款车型,范围之广,令人汗颜。就连日本内阁官房长官也在记者会上痛批:
这损害了我国汽车产业的信誉。
到底是怎么一回事呢?
根据日本国土交通省 6 月 3 日发布的通告,上述 5 家日本本土汽车制造商均被查出在车辆性能测试方面存在造假行为。目前,日本国土交通省已指示涉事企业对消费者做出详细说明,并将基于相关法规对企业进行严肃处理。
当天,丰田、本田、马自达纷纷召开记者会对此事道歉,这才有了开头的的鞠躬。

▲马自达社长毛笼胜弘(右)等马自达高管道歉

▲本田技研工业社长三部敏宏(中)等本田高管道歉
丰田在记者会中宣布,即日起停产停售三款涉及造假问题的车型。马自达社长毛笼胜弘也在记者会上表示,「让马自达用户感到担忧,我对此感到愧疚」。
感到担忧的不只是日本用户,国内的合资企业也一下子坐不住了:车子本来就不好卖了,还给我整这出。

丰田中国在 6 月 3 日晚连夜发布声明,就日本市场部分丰田车辆认证申请不规范给顾客带来的担忧表示诚挚的歉意。更重要的是,经过确认,一汽丰田、广汽丰田与雷克萨斯在中国市场销售的车型与本次事件无关,相关认证实验按照中国法律法规,在中国管理部门的监督、指导下完成,不存在安全和品质问题。
另一边,截至发稿,本田中国并未对此事进行回应,目前进入中国市场进口车型仅有东风本田引进的思域 Type R。一位广汽本田人士向董车会表示:「他们(东风本田)可能在确认 Type R,反正我们没有日本工厂的车。」
碰撞测试也造假?
根据日本国土交通省披露的内容,这次最离谱的是马自达,其造假行为涉及到了车内乘员的人身安全。

首先,在马自达昂克赛拉、阿特兹、MAZDA 6 三款车型的 50km/h 正面碰撞实验中,安全气囊的爆炸并非依靠传感器,而是一个提前设置好的倒计时装置……
自媒体搞碰撞测试可能都干不出来这种事。
另一问题则涉及到 MX5 RF 和 MAZDA 2 两款车型。为了通过发动机测试,马自达将车辆放置在密闭环境中进行了 1 小时的测试,利用异常的进气温度来规避自动调节点火时间的程序,人为控制了测试结果。
马自达目前已经暂停了 MX5 RF 和 MAZDA 2 的销售,并进行内部审查和整改,这两项违规共涉及 2014 年以后生产的 150878 台车辆,其中已销售的有 149313 台。

在碰撞测试中造假的不止马自达,还有丰田。
丰田在公告中承认,卡罗拉 Fielder、Axio 和 Yaris Cross 三款车型的行人和乘员保护测试数据并不真实,目前 3 款车型已经暂停销售。另外,丰田在 4 款已经停产的车型(皇冠、Isis、Sienta、RX)的碰撞测试里采用了错误的测试方法。
根据丰田的统计,截至今年 4 月底,该公司测试违规行为所涉及的车辆总数约为 170 万台。但丰田还称,相关车辆「不存在违反法律法规的性能问题」,因此没有必要停止使用。

在所有涉事企业中,本田是涉事车型最多的车企,共计 22 款,但其问题的严重性却相对较小一些——
本田承认,自 2009 年以来,这 22 款车的 NVH 和排放测试都存在「不当行为」,涉事车辆共计 435 万辆。但其强调,这些车在性能上没有缺陷,都符合相关标准。
都说本田吵,原来不是没理由的,果真买发动机送车。
雅马哈的造假行为同样 NVH 测试有关,其在过去生产的两辆车的测试报告中进行了虚假陈述。铃木则是在过去的一款车型的制动装置测试上动了手脚。
有趣的是,这次空前的造假闹剧,波及的范围可能还会进一步增大。实际上,日本国土交通省目前只完成了 68 家企业的调查,包括丰田在内的 17 家企业的调查仍在进行中。
日本国土交通省这回为何如此大动干戈?一切都要从丰田章男的上一次鞠躬说起。
工匠成了「躬匠」
在日本的习俗中,如果一个人犯了比较重大的错误,或者是面对社会地位比他高的人时,那么他就需要鞠躬道歉,以获得对方的谅解。因此,标准的日本式公关流程便是:
召开新闻发布会——面对直播镜头——鞠躬道歉。
而且这项习俗还有一个不成为的规定,就是表达了「红豆泥斯密马赛」之后,社会必须予以一定程度的谅解,否则自己就成了「不识趣」的那个人。
人家都道歉了,你还想怎样?
慢慢地,这类型的新闻发布会逐渐成为了走形式的一场表演,主打一个「对不起我错了,下次还敢」。

这次造假风波,实际上也得从丰田章男的上一次鞠躬道歉聊起,日本国土交通省之所以会发起这次面向 85 家汽车生产企业的调查,也都是因为他。
去年 12 月,日本《朝日新闻》报道称,经第三方委员会调查,丰田汽车全资子公司大发汽车株式会社在部分车型的碰撞测试中有着多达 174 项的造假行为,最早可以追溯至 1989 年,共涉及 64 款车型,且并不限于丰田品牌,还包括大发代工的部分马自达和斯巴鲁车型。
丑闻曝光后,丰田章男直接出面鞠躬道歉,并称「这是绝不能接受的背叛客户信任行为」。大发汽车随后召回了 100 多万辆涉事车辆。
日本国土交通省的官员越想越不对劲,不干净的应该不止丰田吧?再挖挖说不定还有料。一查,果然不得了。

这次造假事件所涉及范围之广,不免让人联想到全球汽车史上最大的一次召回——高田气囊事件。
日本高田公司曾是世界上第二大汽车安全部件制造商,因此,不只是日系车企,世界范围内的众多知名车企都受到了牵连。
2008 年,装配有高田气囊的车型引发死伤事故被媒体关注,并陆续开始有小范围的召回发生。随着同类型事故的不断发生,车企们开始意识到,这并非一个小规模事件。
高田气囊的症结在于气体发生器——在某些情况下会发生爆炸,飞出金属碎片,对车内乘员构成严重威胁。随着本田开始大规模召回装有高田气囊的汽车,更多的车企开始加入到召回大军当中。
到了 2014 年,全球范围内因高田气囊召回的车辆已经达到了数百万辆,其中大部分位于美国。因此,NHTSA 当时也对高田公司发起了调查,并要求其召回所有可能存在问题的气囊。
然而,高田公司起初并不配合。调查显示,高田工程师早就发现气体发生器存在问题,但篡改了产品关键检测数据并销毁了测试结果。
在接下来的几年里,高田气囊所导致的事故仍在不断发生,共造成至少 24 人死亡,超过 300 人受伤,高田公司不得不接受这样的事实。

2017 年,高田公司在底特律联邦法院正式认罪,同意支付 10 亿美元的罚款。当时,高田气囊已经导致全球范围内的车企召回了约 1 亿辆汽车,在那之后的几年里,召回还在持续。
卷,不一定是好事
其实除了高田事件,日本汽车行业的造假丑闻还有不少,包括但不限于三菱燃效测试造假、神户制钢数据造假、东丽碳纤维质检造假、曙光制动造假、日野排放造假…… 部分造假行为的时间跨度甚至超过了 35 年。
一桩接一桩的丑闻被揭露,老板们一次又一次地鞠躬致歉。
当然了,最累的可能还是丰田章男,日野、大发、丰田自动织机公司等丰田子公司的造假丑闻频发,使他成为了最会鞠躬的车圈领导。
丰田也不是没有在行动。
在谈及造假原因时,大发汽车谈到,日均产能的不断提升对一线员工造成了极大压力,「管理层只注重短期发展,对违规问题视而不见」。作为全世界最畅销的车企,丰田近年来一直在加速扩大生产规模。据统计,丰田在 2013 年全球累计销售新车 998 万辆,2023 年则为 1123.3 万辆。
为了解决这个问题,今年 2 月丰田社长佐藤恒治在大发汽车新体制发布会上强调,丰田将放慢发展速度,国内日均产量上限由原先设定的 1.45 万辆降至 1.4 万辆,工厂每天的运行时间也将缩短 30 分钟。
企业经营必须像马拉松一样,进行周期主义考虑。
所以说,一家车企太卷,总会卷出问题来的。
点击登录